1 answer
- 10-1
Hi Noor
Here are superb resources for MySQL database syntax:
https://dev.mysql.com/doc/refman/5.7/en/join.html.
https://dev.mysql.com/doc/refman/5.7/en/
https://dev.mysql.com/doc/mysql-getting-started/en/
https://www.youtube.com/watch?v=X7WBmlK8GLo (MySQL Video Training)
- Noor Juaini Zakaria
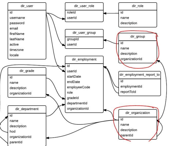
ok..thanks..understand the syntax and i created a new query: select distinct username, firstName, groupId from dir_user u left join dir_user_group g on u.id=g.userId left join dir_group p on g.groupId=p.id left join dir_organization o on p.organizationId=o.id where p.name='APR_LEAVE' and o.name='#currentUser.organization.name#' but cannot retrieve any result? what's the problem of the query? thank you
- Walter
Try to remove conditions first, everything after "where" to see if there is any records returned at all first then if there is, add in the condition one by one to narrow down to what you wanted.
Add your comment...
Hi,
may I know what 'u' and 'o' stands for?
and what is the selected table code? i want to make query in jdbc options binder.
thank you