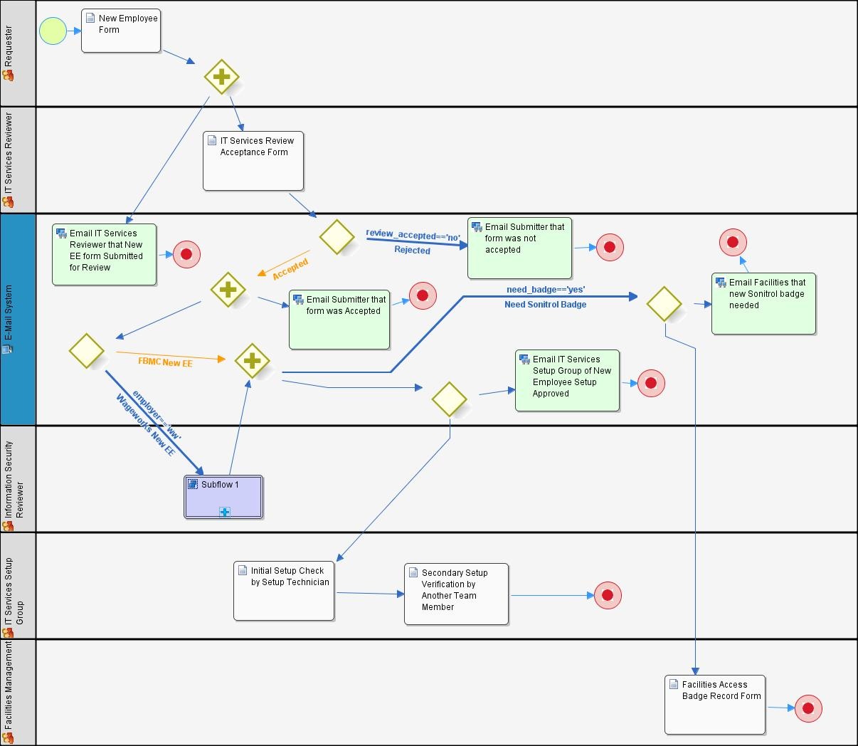
I am having trouble getting a workflow to work. I have tried both of the below workflows, but neither take the first form and pass the information onto the next step/participant. It used to, however I don't know at what point did it become non-functional. I re-did the whole workflow because I don't know at what point it failed and I saw in the tutorials that all of the email notifications was occuring under a "system" participant. Does anyone have any suggestions or ideas as to where or why this workflow isn't going from the New Employee Form to the next step of the Review Form setction?
Old:
New/Re-Done:


16 Comments
Walter
What do you see in Running Processes? http://dev.joget.org/community/display/KB/Running+Processes
Dustin
Some of the old ones show under running but none of the new employee forms that were created under the new flow show as running even though the forms have been submitted since I can see them in a listview.
Hugo
Hi Dustin,
Can you elaborate on how do you "start the process"?
Dustin
when going to the form and filling it out. I have noticed that even visiting a blank form will "kick off" the process, but it will save the new employee form as a draft. I tried yesterday to have the form in the "run process" section of the workflow and remove the "New Employee Form" and replace it with a route diamond that just transitions to the "IT Services Review" form. Even that didn't work.
One thing I tried was to create a completely new app with very simple workflow and it too didn't go from one process to the next. Instead it's like items got stuck in limbo. Never completing but never going to the next step either. Is there some way to step directly in and monitor exactly what actions are taken within a processes' workflow?
Pete
I've encountered a similar problem before where I my flow was being directed to the wrong state (even when it had been working previously.) I never found out the cause (maybe changing my workflow and reuploading the XPDL, modifying other forms, republishing?), but I found that if I recreated a copy of the form that assigned the workflow variable on which the decision was made, disassociated the old form from the activity and associated the new form with the activity, the flow worked correctly again.
Dustin
That makes sense, though in the first example, you see there is no routing decision from the initial form to the next form. I tried recreating the workflow entirely and it still didn't work. As I stated above, I even created a whole new app with a very simple routing and it too did not pass the form along to the next participant's inbox. The ID field generated correctly though (see below).
I just tried to create a very simple (3 fields) form and assign it as the first step (New Employee Form) and it did not work. This was in the workflow that resembles the "old" workflow, above.
I did notice that in the list of the entered forms, the ID of the record went from a 1_NEWEE_NEW_EE (or whatever the next incrementing number would be) to a long string of random characters like: 5b680591-c0a84881-3351c100-e2e68b01 almost as though some association on the form for the ID field had been messed up and the field was completely changed to whatever default method the system uses to generate IDs. I tried to "recreate" the ID field within the form and it too didn't fix the issue.
I do have this line in the Catalina logs but I highly doubt it has any impact on this issue:
INFO: The APR based Apache Tomcat Native library which allows optimal performance in production environments was not found on the java.library.path: C:\Joget-v3\jdk1.6.0\bin;.;C:\Windows\Sun\Java\bin;C:\Windows\system32;C:\Windows;C:\Windows\system32;C:\Windows;C:\Windows\System32\Wbem;C:\Windows\System32\WindowsPowerShell\v1.0\
Dustin
<<Bump>>
Does anyone have any ideas??
Pete
Couple more questions:
Under the 'Form Properties', do the forms reference the same Table Name or does each form have it's own?
Do you have the group/user assignments set up correctly? Can you verify that your Participants to Users are mapped, that your Activities to Forms are mapped and your Tools to Plugins are mapped?
Do you have the capability to look at the raw database to see if your data is being stored correctly in the first form?
Dustin
Sorry for the delay in reply after I bumped the topic... long and very busy week
The forms reference different tables.
I only have a couple of users and I am referenced to every group. I only have groups assigned to process participants, so I should get assigned all tasks.
All items are mapped to each relevant type.
I have the capability to see that the data is stored correctly, as I can see it in the mysql table for that form.
Some additional information that I discovered in reviewing this is that I can launch the process either by going to the Design Apps> Process> New Employee Process and then click the "Run Process" button OR I can go to the Run Apps>Published Processes>New Employee Process and then click Launch and regardless of which of these I do, it will begin the process just fine. I fill out the form, submit it and the items appear in my inbox awaiting my action. If I fill out the form via the userview, it will not begin the process but will instead just save the data. There are no logs showing an open process for that form submission but the data from the form is in the mysql table.
Something else that I've noticed is that when I open the next step (from the inbox within the Run Process in the Admin area, not userview area) it will not go to the next step (or show the next step in my inbox if I opt not to continue to the next step in the forms area).
Does that help track things down or make things more confusing?
I've even tried going back through the process step by ever loving step to see where on earth it could possbily be messing up and I am stumped...
Walter
You will need to use "Run Process" in your Userview. Not "Form".
Dustin
Well I made that change and that fixed the fact that it wasn't even going anywhere, but I still only get to the step where I accept or reject the form and regardless of which I select, the process stays in limbo, where it's not closed/complete but I am no longer assigned anything even though I still have tasks I have to do.
Ideas??
Hugo
Hi Dustin,
Can you give us the access to your app or share us your exported app so that we can help you to troubleshoot? It would be good if you can share us any stack trace or error when you try to run this specific functionality.
Cheers
Dustin
It's on my local machine because it's a proof of concept (I really want this to work lol) but you can download it from here:
https://docs.google.com/file/d/0BxyWrnQRnb0bR3czTzNHYldOeTA/edit?usp=sharing
I removed my gmail login information from the configuration part of the export, so you'll need to set that back up if you want to test it fully.
I don't get an error in the app or the logs, it just doesn't go to the next step. I'm not sure how to get you a stack trace. I have some vague idea of what it is, but I don't know how to get it to you.
Hugo
Hi Dustin,
Reason why it never go to the next step as what you have claimed is because of the missing double equals sign in your condition expression.
It should read something like...
?
By fixing this, then it will flow on to the next activity.
Cheers.
Dustin
That worked for that particular step, however that doesn't explain why the initial workflows I posted about were having issues because they had the double equal signs.
I will try the initial one again (not on the computer that has them on it), but it does have that double equal in place and the values for the variables are all there as they should be.
Hugo
Hi Dustin,
Glad it worked. If you can share with us on your initial design, probably I can give it a try too and to find out the root cause.
Cheers.